关于售后:
1、如果网盘下载链接失效,网盘链接失效,请添加客服微信:502212423,我们第一时间补发!
2、如资料存在张冠李戴、音视频无法播放等现象,请添加客服微信:502212423,我们无条件退款。
3、不用担心不给资料,如果没有及时回复也不用担心,看到了都会发给您的!请放心!(客服在线时间:北京时间8:00-23:30)
温馨提示: 温馨提示:部分玄学、风水、道法等资料非专业人士请勿模仿学习,仅供参考!
资源介绍
最近整理资料时翻到了黄大陆的《子平正宗》,这套资料挺有意思的,主要是讲八字命理的基础和进阶内容。我看了下,里面分了几个部分,比如有专门讲十神关系的章节,还有实际案例分析,教你如何排盘和解读。目录里能看到像“格局论”、“用神取法”这样的文件,都是比较核心的内容。两个版本我都存了,doc版方便在电脑上编辑做笔记,pdf版排版规整,适合打印出来慢慢看。如果你对八字感兴趣,想系统学学,这套资料可以参考下,内容挺扎实的,不是那种泛泛而谈的东西。
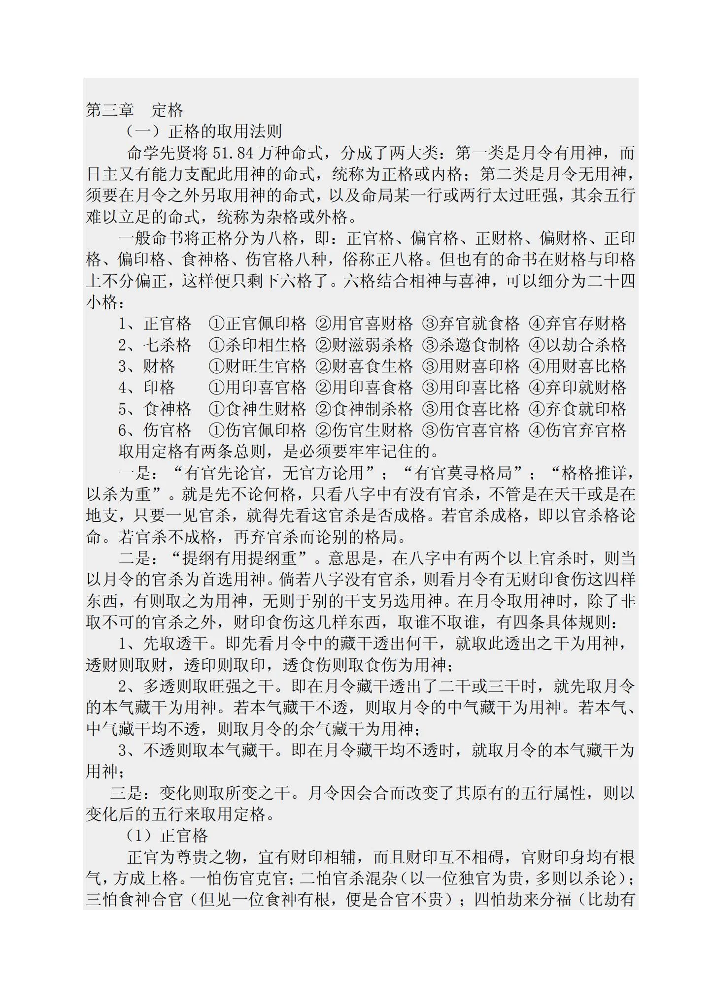
资源截图








资料目录
黄大陆 – 子平正宗.doc
524.00 KB
黄大陆 – 子平正宗.pdf
876.80 KB
© 版权声明
(1)站内所有资源均来自互联网收集或用户上传分享,本站不拥有此类资源的版权;本网站资源价格不是商品价格,而是整理资源的成本和百度云盘超级会员的共享使用费用
(2)本站作为网络服务提供者,对非法转载,盗版行为的发生不具备充分监控能力.但是当版权拥有者提出侵权指控并出示充分版权证明材料时,本站负有移除盗版和非法转载作品以及停止继续传播的义务
(3)本站在满足前款条件下采取移除等相应措施后不为此向原发布人承担违约责任或其他法律责任,包括不承担因侵权指控不成立而给原发布人带来损害的赔偿责任
以上内容如果侵犯了你的权益,请联系我们进行处理:邮箱502212423@qq.com,我们将尽快处理。
THE END















