关于售后:
1、如果网盘下载链接失效,网盘链接失效,请添加客服微信:502212423,我们第一时间补发!
2、如资料存在张冠李戴、音视频无法播放等现象,请添加客服微信:502212423,我们无条件退款。
3、不用担心不给资料,如果没有及时回复也不用担心,看到了都会发给您的!请放心!(客服在线时间:北京时间8:00-23:30)
温馨提示: 温馨提示:部分玄学、风水、道法等资料非专业人士请勿模仿学习,仅供参考!
资料介绍
《白派紫微法则》是一部专注于紫微斗数白派理论的系统性学习资料,全书共132页,以PDF电子书形式呈现。该资料系统阐述了白派紫微斗数的核心法则与推演逻辑,内容涵盖基础星曜解读、宫位互动关系、四化运用技巧以及实战案例分析等多个知识模块。资料从白派特有的星曜分类体系入手,详细解析了各主星、辅星在白派框架下的象征意义与组合效应,并深入探讨了宫位重叠、飞星转换等进阶技法在实际命盘分析中的应用。相较于传统紫微斗数资料,本资源更侧重于白派独有的推演规则与实证方法,强调逻辑连贯性与可验证性。全书结构清晰,从基础概念到复杂案例层层递进,适合具备一定紫微斗数基础的研习者系统学习白派理论体系,或作为专业命理师深化技法的重要参考。
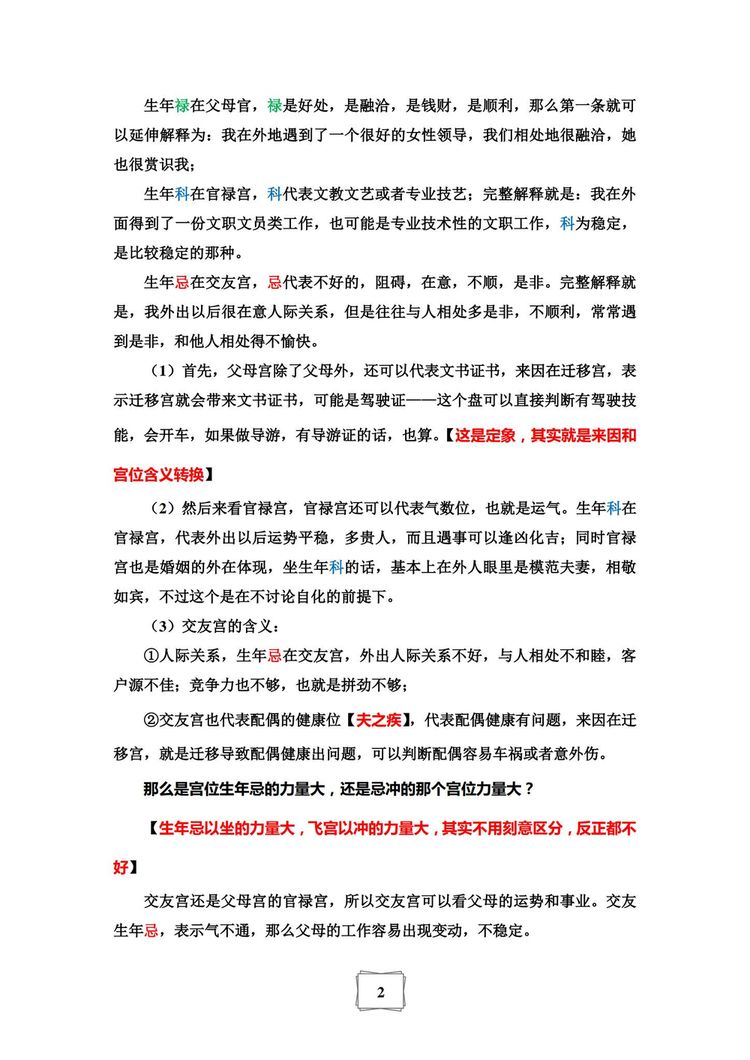
资源截图








资料目录
-
白派紫微法则(132页).pdf
18.47 MB
© 版权声明
(1)站内所有资源均来自互联网收集或用户上传分享,本站不拥有此类资源的版权;本网站资源价格不是商品价格,而是整理资源的成本和百度云盘超级会员的共享使用费用
(2)本站作为网络服务提供者,对非法转载,盗版行为的发生不具备充分监控能力.但是当版权拥有者提出侵权指控并出示充分版权证明材料时,本站负有移除盗版和非法转载作品以及停止继续传播的义务
(3)本站在满足前款条件下采取移除等相应措施后不为此向原发布人承担违约责任或其他法律责任,包括不承担因侵权指控不成立而给原发布人带来损害的赔偿责任
以上内容如果侵犯了你的权益,请联系我们进行处理:邮箱502212423@qq.com,我们将尽快处理。
THE END















